摘要:女兵体检面试内容包括身体检查、心理素质评估、个人背景调查等多个方面。这些内容的评估对于选拔合格的女兵至关重要,能够确保她们具备适应军事训练、执行任务的身体和心理条件,同时背景调查有助于了解她们的品行和忠诚度。通过体检面试,选拔出优秀的女兵,对于提高军队整体素质和战斗力具有重要意义。
本文目录导读:
随着社会的进步和性别平等观念的普及,女性参与军事活动的比例逐渐上升,女兵成为了军队中不可或缺的一部分,在女兵入伍过程中,体检和面试是重要环节,它们不仅有助于选拔优秀的军事人才,还能确保军队的整体健康与战斗力,本文将详细介绍女兵体检面试的内容,帮助读者更好地了解这一过程。
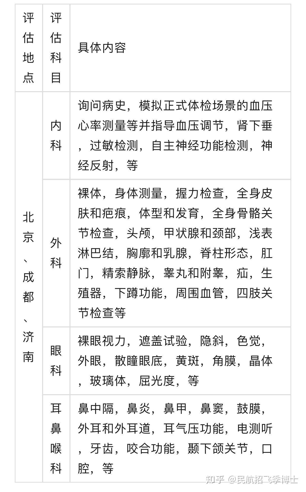
1、一般检查:包括身高、体重、血压、体温等基本生理指标的测量。
2、外科检查:检查皮肤、脊柱、四肢、甲状腺等有无异常。
3、内科检查:包括心脏、肺部、肝脏、脾脏等器官的功能检查。
4、眼科检查:检查视力、眼底、眼球等,确保无眼部疾病。
5、耳鼻喉科检查:检查听力、耳部、鼻部、咽喉等是否正常。
6、口腔科检查:检查口腔健康状况,如牙齿、口腔黏膜等。
7、实验室检查:包括血常规、尿常规、生化检查、艾滋病检测、梅毒检测等。
8、妇科检查:针对女性特有的生理结构进行检查,如乳腺、子宫等。
1、个人信息:包括姓名、年龄、学历、家庭情况等基本信息的核实。
2、参军动机:了解应征者参军的初衷和动机,判断其是否符合军事职业的要求。
3、政治态度:考察应征者的政治立场、价值观和爱国情怀。
4、心理素质:通过问答、心理测试等方式,评估应征者的心理素质和适应能力。
5、沟通能力:考察应征者的语言表达能力、沟通能力以及人际交往能力。
6、军事知识:了解应征者对军事理论、军事技能等方面的掌握情况。
7、身体素质:询问应征者平时的生活习惯、运动习惯,判断其身体素质是否适合军事训练。
8、应急反应:考察应征者在紧急情况下的应变能力和处理问题的能力。
女兵体检面试的重要性
1、选拔优秀人才:通过体检和面试,可以全面了解女兵的身体健康状况、心理素质、沟通能力、军事知识等方面的情况,有助于选拔出优秀的军事人才。
2、保障军队战斗力:健康的身体是战斗力的基础,通过体检和面试,可以确保军队的整体健康水平,提高战斗力。
3、维护军队稳定性:通过体检和面试,可以了解女兵的适应能力和心理素质,有助于预防因不适应军事生活而导致的退伍现象,维护军队的稳定性。
4、促进性别平等:随着性别平等观念的普及,女兵体检面试的开展有助于促进性别平等,让女性在军事领域发挥更大的作用。
女兵体检面试是军队选拔人才的重要环节,涉及内容广泛,包括体检和面试两个方面,体检主要涵盖一般检查、外科检查、内科检查等,面试则包括个人信息、参军动机、政治态度等方面的考察,这一过程的开展对于选拔优秀人才、保障军队战斗力、维护军队稳定性以及促进性别平等具有重要意义,希望通过本文的介绍,读者能更好地了解女兵体检面试的内容及其重要性。















粤ICP备19135851号-1
粤ICP备19135851号-1
还没有评论,来说两句吧...